Easy EDA

Easy EDA

ESP32-A1S 変換ボード

ESP32-A1S を使いやすくするため2 .54mm ピッチへの変換ボードを作ろうと思います。Easy EDA で作業をしてみます。まず配線図を作ります。パーツライブラリーのなかに ESP32-A1S もありましたのでサクッと、PCB に...
Easy EDA

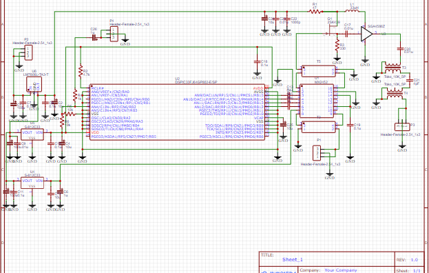
Easy EDA 回路図

AF PSN の回路図を描いてみましたが間違いだらけで何度も訂正したためきれいな回路図とは言えません。ライブラリーの作成等手探りでなんとか理解することができました。TOKOの10Kハムコイルはライブラリーのなかにありましたので助かりました。...
Easy EDA

Easy EDA の流れ

Esay PDA の流れをテストしてみました。まず部品を置いただけの回路図PCB にコンバート2D View3D ViewPCB の出来上がりが確認できるので使いこなせるようにしたいと思う。
Easy EDA

Easy EDA を試す

ライブラリーを作ってみました。Tools → Synbol Wizard 8ピンに編集 → OKファイル → 新規 → Footprint → Tools → Tools → Footprint Wizard → DIP 編集 → 適用Ti...